人民网北京12月4日电 (记者 魏艳)记者从国家知识产权局获悉,第十七届中国专利奖日前公布获奖名单,其中金奖获奖项目25项,马化腾、董明珠均在获奖发明人名单之中。
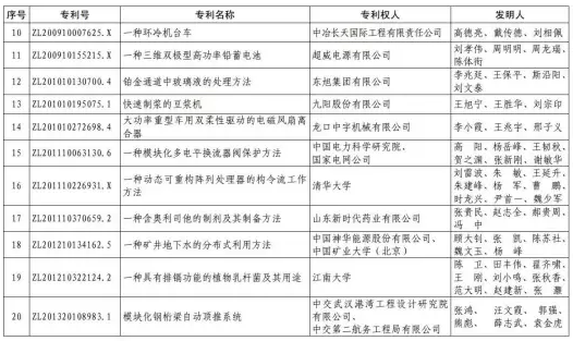
以下为金奖获奖名单:
据了解,根据《中国专利奖评奖办法》的规定,所有的获奖项目均要经国务院有关部门知识产权工作管理机构、地方知识产权局、有关全国性行业协会,以及中国科学院院士和中国工程院院士等推荐,由中国专利奖评审委员会评审,最终由国家知识产权局和世界知识产权组织审核。
人民网北京12月4日电 (记者 魏艳)记者从国家知识产权局获悉,第十七届中国专利奖日前公布获奖名单,其中金奖获奖项目25项,马化腾、董明珠均在获奖发明人名单之中。
以下为金奖获奖名单:
据了解,根据《中国专利奖评奖办法》的规定,所有的获奖项目均要经国务院有关部门知识产权工作管理机构、地方知识产权局、有关全国性行业协会,以及中国科学院院士和中国工程院院士等推荐,由中国专利奖评审委员会评审,最终由国家知识产权局和世界知识产权组织审核。
中国知识产权司法保护网(知产法网)主编
蒋志培 中国人民大学法学博士,曾在英国伯明翰大学法学院、美国约翰马歇尔法学院任高级访问学者,中国人民大学法学院、北京外国语大学法学院兼职教授,中国知识产权司法保护网主编、国家社科基金评审委员会专家,最高人民检察院民行诉讼监督案件专家委员会委员,2014年、2015年受美国约翰马歇尔法学院、中国驻加拿大使馆和加方科技部邀请参加知识产权法律和创新论坛并演讲,2013年12月获得中国版权事业卓越成就奖。