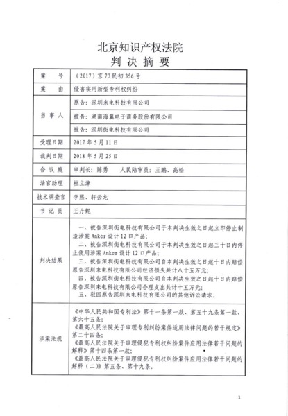
5月25日,北京知识产权法院就深圳来电科技有限公司(以下简称“来电科技”)起诉深圳街电科技有限公司(以下简称“街电”)专利侵权纠纷系列两案做出一审判决,判决街电侵犯来电科技两项专利(专利号ZL201520847953.1,名称为“移动电源租用设备及充电夹紧装置”的实用新型专利;专利号ZL201520103318.2,名称为“吸纳式充电装置”的实用新型专利)成立,责令街电停止侵权行为,并赔偿来电科技共计200万元。历时一年,来电科技诉街电专利侵权纠纷一审终于尘埃落定。这也是迄今为止,共享充电宝行业最大的一笔专利侵权赔偿,也是共享充电第一梯队间的专利里程碑战役。

来电、街电的专利之争
共享充电宝是企业提供的充电租赁设备,用户只需扫描设备二维码,即可“免押金”借用的一种充电宝。其除借助“共享”外,还具有专利技术含量。这是共享充电宝专利之战全程备受瞩目的重要原因。2017年5月,北京知识产权法院依法受理了原告来电科技诉被告湖南海翼电子商务股份有限公司(简称“湖南海翼”)、街电侵害实用新型专利权纠纷案。
2017年5月,陈欧高调宣布,街电花1亿购买3项发明专利,分别是专利号201410667099.0,名称为“一种手机电池充电更换系统及充电方法”;专利号201410667122.6,名称为“一种手机电池的充电箱”;专利号20141066867.0,名称为“一种可识别身份的手机充电电池及其识别方法”。
针尖对麦芒,又都手握专利,市场在纷纷揣测这场大战到底鹿死谁手的同时,也隐隐将之视为共享充电宝行业的“拨乱反正”之战。在这之前,整个行业充斥着恶意抄袭、不正当竞争等乱象,而专利的维权更可谓是路漫漫。
2018年4月,北京知识产权法院开庭审理来电科技诉被告湖南海翼、街电侵害实用新型专利权纠纷。开庭审理的两个案件分别涉及来电科技拥有的两项实用新型专利:专利号ZL201520847953.1,名称为“移动电源租用设备及充电夹紧装置”的实用新型专利;专利号ZL201520103318.2,名称为“吸纳式充电装置”的实用新型专利。
共享充电宝专利战硝烟四起
早在2016年7月,来电科技以侵犯其3件实用新型专利权为由将深圳市云充吧科技有限公司告上法庭,正式打响了共享充电专利维权第一案。随后来电科技先后在深圳市中级人民法院一审和广东省高级人民法院二审中获胜,云充吧被判侵犯来电科技2项专利权,停止侵权行为,并向来电科技赔偿40万人民币。
继云充吧后,来电科技又相继起诉街电、友电等公司专利侵权。今年2月,广州知识产权法院一审判决:广州市友电科技有限公司(以下简称“友电科技”)侵犯来电科技三个专利的案件事实成立,自上述判决发生法律效力之日起,被告友电科技立即停止制造、销售、许诺销售、使用侵犯原告来电科技的侵权产品行为,并销毁在用的侵权产品,并依法赔偿原告来电科技经济损失及合理维权费用合计人民币40万元整。
如今来电科技胜诉街电的这个结果也并不让人意外,作为共享充电行业首个吃螃蟹的人,“来电科技从成立伊始就将知识产权保护放在公司发展的首要位置,涉案的两件专利也是吸纳式共享充电设备的底层基础专利。作为同行业的竞争者,应思考通过自身创新来赢得市场竞争,否则会有侵权风险。”业内知名专家中国科学院大学教授李顺德、中国社会科学院知识产权中心教授李明德、北京大学知识产权学院教授杨明、北京航空航天大学法学院教授孙国瑞、同济大学知识产权学院院长单晓光等在去年8月的“共享经济下的技术和商业模式创新保护问题研讨会”都发出警示评论。
对于败诉者来说,知识产权法院的判决不可谓不致命,停止侵权行为可能意味着产品下线,即使不立即执行,后续的扩张也十分尴尬。而对于来电科技,连续胜诉为其站稳行业专利龙头地位功不可没。“通过诉讼,保护了来电科技自有知识产权,增加了来电科技的品牌价值和商业竞争优势。”来电科技创始人、CEO袁炳松表示,未来将持续加大来电科技在知识产权方面的布局,并在线下有更多延伸。
据了解,来电科技非常重视专利保护。自2015年2月起便开始进行专利申请,这也是行业最早布局专利的企业。截至2018年4月,来电科技国内外的专利申请数已达到120余项,而获得授权的专利数也已达到58项。无论从申请量,还是授权量,来电科技都将同行业竞争对手远远甩在身后。
专利“核武器”或定共享充电宝企业生死
事实上,随着共享经济概念的火爆,共享充电宝越来越被消费者熟知,整个行业也被资本推上了风口。艾瑞咨询发布的2017中国共享充电宝行业报告显示,随着一二线城市设备密度的扩张,以及下沉渠道的搭建,未来整个行业的用户量仍将持续走高,预计至2020年,市场规模将相较于2017年的0.9亿元增长接近3倍,达到3.3亿元的市场规模。
报告还显示,2017共享充电宝行业两极分化严重,伴随着老玩家的盈利,新玩家的入局,也出现了部分企业倒闭。目前行业第一梯队仍有一批企业。
那么在硝烟四起的行业中,什么是共享充电宝企业的核心竞争力?业内的主流观点普遍认为,重点在资金力、供应力、场景力和技术力,而基础专利更是核心技术的保护伞。随着国内知识产权保护意识的逐渐增强,企业对专利布局及维权愈加重视,专利或将成为共享充电宝的“核武器”,决定生死。
业内人士指出,对于共享经济来说,模式创新的同时如果能够搭配专利技术,更容易形成竞争壁垒,企业的发展将会更顺畅,估值将会更高。
戈壁创投合伙人徐晨此前在接受南都记者采访时表示,“专利战主要用来延缓竞争对手的进度,给自己(预留)更多时间优势.”
“共享充电宝是一个新生事物,后来的企业要想进入这个行业,现在起步还不晚。但随着国家对知识产权的保护越来越重视,或许三五年之后,再想进入这个行业,而又没有专利储备的话,就会非常难”,广东国晖律师事务所资深知识产权律师张林也曾经分析指出。
而想必资本也正在密切关注着这轮专利大战,想来行业的清本溯源和对企业的沥沙淘金,会在一个个侵权纠纷案件的结果中逐渐清晰。





11011502003002